近日,a漫
刘文勇教授新作《晚清民国中国古典文论研究文献集成》(以下简称《集成》),由巴蜀书社正式出版发行。本《集成》不仅是“十三五”国家重点图书出版规划项目,同时也是a漫
一流学科建设经费资助项目、四川新华文化公益基金会出版资助项目。

《晚清民国中国古典文论研究文献集成》
作者简介
刘文勇,男,1966年出生于四川省南部县。1991年毕业于西南师范大学中文系,获文学学士学位。1999年毕业于a漫
中文系中国文学批评史专业,获文学硕士学位。2002年毕业于a漫
中文系文艺学专业中国文化与文论方向,获文学博士学位。现任a漫
中文系教授、博士生导师,中国古代文学理论学会副秘书长,四川省文艺理论研究会理事,中国中外文艺理论学会会员。
内容介绍
2011年,刘文勇教授在进行教育部项目“中国古代文论现代研究史”时,广泛搜罗了晚清民国时期的中国古典文论研究文献,发现了很多民国时期在中国文学批评史方面被当代人遗忘或遗漏的文献。这些文献颇具研究价值,其中部分文章的见识和水平甚至高于郭绍虞、罗根泽等人《中国文学批评史》的相关部分。然而,遍检国内外出版物,目前却尚无晚清民国时期中国古典文论研究文献之汇编,故而有此《集成》之编辑。至于《集成》所收录者,则仅限于晚清民国时期(1900-1949)各类期刊报纸上研究古典文论的文章,专著一类不在本次收集整理之列。与此同时,具体文章的选择标准也随时间先后而略有不同——越是靠前的时期,选文标准就宽松-些;越是靠后的时期,标准就严格一点。究其原因,中国古典文论与中国古典文学本就浑融在一起而难以完全区别开来,且20世纪前期古典还在延续、现代已然展开,这一阶段早期的一些学人也还并无今人的文学观念与文学理论观念,因此,选文标准亦只得依据具体情况而定。

《集成》部分目录
《集成》背后
迄今为止,刘文勇教授所做的文献收集工作已近十年,现将搜罗所得的文献整理出来,共汇集文章1200余篇,全20册约1000万字,且其中大多数文章不见于1949年以后的出版物。《集成》所收文章,均以公历发表时间按年编排,每篇文章前均有刘文勇教授独立撰写的“编者按”。编者按字数大约有三四十万字,校记字数比编者按还要多一点,大约有四五十万字。可以说,本《集成》实为一部晚清以来至于民国时期中国古典文论研究的编年史,可资今日治中国古典文论与古典文学者借鉴参考。此外,《集成》本着修旧如旧之原则,所收文章皆照录原文,保留其文字、标点等方面的时代特征而不以今日之语言习惯加以改动,尽最大努力为我们呈现了原刊原文之原貌。

《集成》所收文章的文献原件图

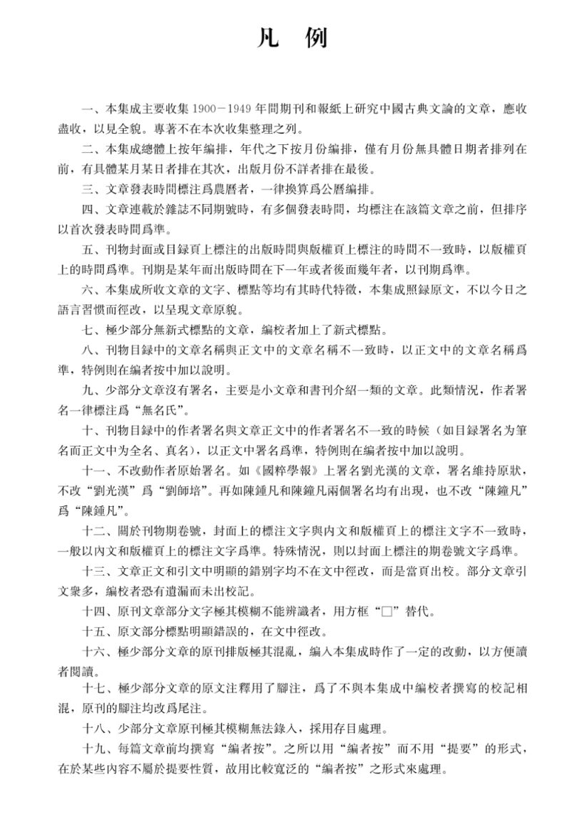
《集成》凡例
据悉,刘文勇教授倾十年心力,专精一意致力于此《集成》之打磨,从前期承担的大部分文献收集工作,到之后的录入,再到后期的校对与编辑,各环节的工作十分繁重,一字一句核对原文的辛苦更是可想而知。本书属于编校者责任范围内的所有校对以及“校记”与“编者按”的撰写等工作,未假于人手,均由刘文勇教授独立完成。面对数量庞大的文稿,《集成》在文献收集方面虽秉承“应收尽收、以见全貌”之初心,遍览1900-1949年间的各种期刊报纸,却也只能是尽力而为,刘文勇教授在《后记》中表示,“虽然我尽全力进行了这一工作,但由于字数众多,特别是引文众多,恐怕仍然有一些疏漏和错误存在,望读者诸君给予指正,责任由我一人承担。”《集成》可能遗漏的部分,今后如有修订的机会,亦会考虑补入。

《集成》封面
《晚清民国中国古典文论研究文献集成》的出版,可谓功在当下利在长久,它是对晚清民国时期中国古典文论研究文献的一次较为全面的总结。此项学术研究成果不仅推动了a漫
一流学科的建设,更为学术出版奉献了一套精品之作,展示出了它独特的学术价值与现实意义。
本文整理自《晚清民国中国古典文论研究文献集成》“前言”“凡例”“目录”“后记”。
点击阅览《集成》更多细节!
//mp.weixin.qq.com/s/TPSbnt0-8vcBOD-mWhvv9Q
图文来源|由作者及巴蜀书社提供
编辑|姚尚远 赵一颖
责编|操 慧